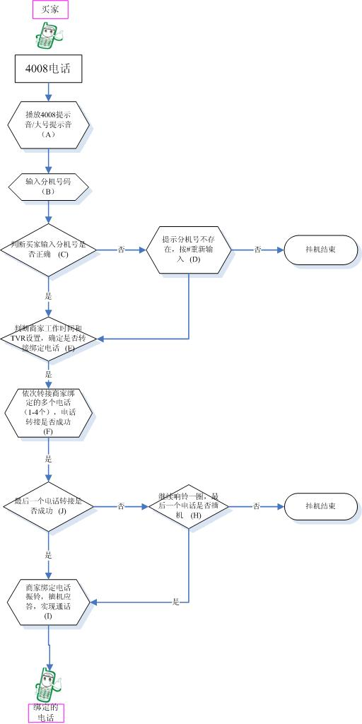
4008流程图:

说明:
1. 4008费用从A开始计时计费。
2. A到B这段时间的长度和提示音的长度、客户是否听完整提示音有关。
3. B这段时间的长度和客户的拨号速度、是否重复拨号、小号位数(实际拨号位数小于系统设置位数时徐等5秒钟,除非拨完小号按#有关。
4. C到E 需要1到2秒。
5. C到F这段时间的长度和无小号提示音有关, 无提示音的拨完小号到响铃8至10秒;有小号提示音的,需要加小号提示音的时长。
6. F到I这段时间的长度取决与坐席接听电话需要的时间,所以无法准确标注,一个坐席无人接听的状态下较长时间系统默认35秒(可改)。
[网站总机] 400电话转分机 7x24服务热线为您服务:
网站总机由北京美优美服技术服务有限公司提供,公司主营 400 电话转分机服务,主要面向各类网站提供通信解决方案。
北京美优美服技术服务有限公司